????為使“全民健身日”深入人心,推動廣大群眾行動起來,人人健身、天天健身、科學健身,社會體育指導員的作用不容小覷。近年來,為推動全民健身,深圳市文體旅游局大力挖掘社會體育指導員人才,在體育館、公園、社區(qū)等市民常去的場所“興建”全民健身服務站點,以便社會體育指導員為市民提供免費的健身運動科學輔導等。
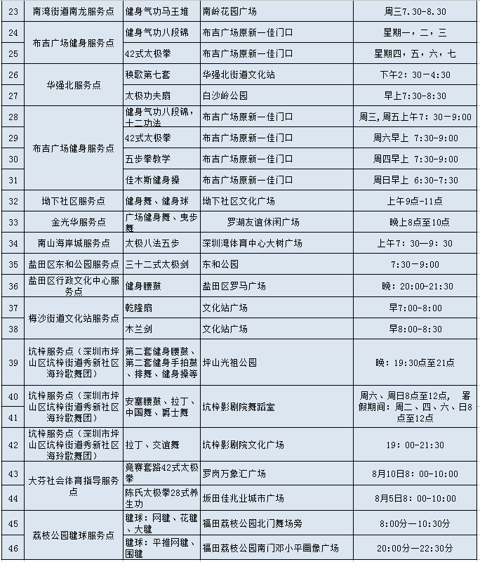
????2018年8月8日,經深圳市文體旅游局統(tǒng)計,在“全民健身日”期間,深圳將有近50個全民健身站點,為市民提供健身科普、大講堂、免費咨詢及健身指導等,健身內容涵蓋武術、舞蹈、健身操、球類等眾多項目。



