原標題:最新進展!深圳初中綜評新方案征集到34類建議,其中19類被采納或部分采納
深圳特區(qū)報2020年1月15日訊 1月15日,深圳市教育局通報了《深圳市初中學生綜合素質評價方案(試行)(修訂征求意見稿)》意見征集情況,征集意見期間,市教育局對收到的建議統(tǒng)一整理分成了34類,其中19類意見和建議被市教育局采納或部分采納。
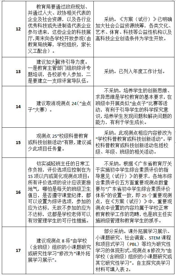
市教育局通報指出,在意見征集期間,該局共收到304個郵件及2個信件。市教育局對上述建議進行了統(tǒng)一的分類,這些建議被分成了34類,并組織了專家學者進行了認真研究。其中,有關平臺簡化、允許修改更新、建立綜評宣導隊伍等14類建議被采納,另有5類建議被部分采納,余下15類建議沒有被采納。
市教育局表示,新方案將根據社會反饋的意見進行認真修改,方案修改完成后,將按照相關程序要求逐級上報研究,并爭取盡快公布。






(記者姚卓文)