中国竞彩网首页触屏版|球探比分即时足球比分官网手机|球探篮球即时比分|捷报比分足球即时比分安卓ruo,球探比分足球即时比分手机,球探足球即时比分足球比分app,球探比分即时足球比分平遥古城

當前位置:深圳新聞網(wǎng)首頁 > 深圳新聞 > 圖片深圳 > 

冷空氣今晚殺到!這些地方會跌破0℃,深圳氣溫是…?

2019-10-23 17:09來源:深圳新聞網(wǎng)

臺風博羅依對我國無影響

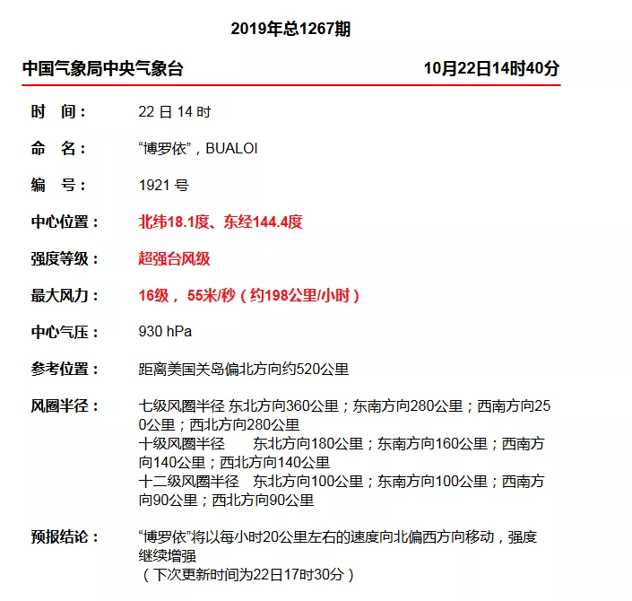
今年第21號臺風“博羅依”已于10月22日凌晨加強為強臺風級,早晨5點鐘其中心位于美國關島北偏東方向約370公里的西北太平洋洋面上,就是北緯16.7度、東經(jīng)145.5度,中心附近最大風力有14級(42米/秒),中心最低氣壓為955百帕,七級風圈半徑180-280公里,十級風圈半徑100-160公里,十二級風圈半徑50-80公里。

預計,“博羅依”將以每小時20公里左右的速度向西北轉(zhuǎn)偏北方向移動,強度逐漸加強,24日以后將轉(zhuǎn)向北偏東方向移動,強度將逐漸減弱。未來“博羅依”對我國海域無影響。

[見圳客戶端、深圳新聞網(wǎng)編輯:施冰冰]

新聞評論